本网讯 近日,我校药学院徐黎副教授、冯书敏副教授研究论文“Near-Infrared Fluorescent Probe for Simultaneous Imaging Ferrous Ions and Viscosity in a Mouse Model of Hepatocellular Carcinoma”发表于国际化学权威期刊Analytical Chemistry(中科院1区Top,IF:6.8)。药学院研究生罗荣清和徐黎副教授为第一作者,药学院冯书敏副教授、洪怡教授和邱振鹏教授为共同通讯作者。

原发性肝癌 (HCC)是一种发生率和死亡率都很高的恶性肿瘤,大多数HCC患者的生存期普遍较短,主要原因是诊断期较晚,因此开发新的诊断方法很有必要。铁元素是生理过程中必不可少的元素,但亚铁离子(Fe²⁺)水平异常会导致细胞内活性氧(ROS)增加,扰乱细胞内粘度,并导致肝细胞癌(HCC)的发生。同时可视化Fe²⁺和细胞内粘度对理解HCC的详细病理生理过程至关重要。该工作报告了第一例能够同时监测Fe²⁺和粘度的双响应探针QM-FV。

探针QM-FV检测示意图
体外光学测试表明该探针能快速响应Fe²⁺(150s),显示出高度选择性地开启近红外荧光(在740nm处增强约30倍),具有高灵敏度(LOD=25nm)和显著的斯托克斯位移(290nm)。作者对QM-FV成像细胞内的Fe²⁺和粘度进行了探究,在QM-FV组中,红色和绿色通道都表现出微弱的荧光,随着外源性Fe²⁺浓度的增加,HepG2细胞中红色通道的荧光明显上升,表明QM-FV可以成像细胞中的Fe²⁺。使用莫能菌素和制霉菌素刺激HCC细胞时,绿色和红色通道中均显示出明显的荧光增强。这些结果表明,QM-FV是追踪Fe²⁺水平和粘度变化的有效探针。

QM-FV对Fe²⁺和粘度的成像
接着,作者进一步探索了QM-FV的成像能力,用QM-FV对各种细胞进行染色,包括肝细胞癌细胞(HepG2,Huh7)、宫颈癌细胞(Hela)和正常肝细胞(AML12)、肾细胞(HEK293T,Vero)。值得注意的是,作者在所有癌症的红色和绿色通道中都观察到了明亮的荧光,而正常细胞显示弱荧光。并且对QM-FV染色的细胞进行流式细胞术分析,结果表明QM-FV有效地成像了HepG2和Hela细胞。这支持了细胞成像结果,并进一步证实了QM-FV对HCC细胞内粘度和Fe²⁺的成像能力。

QM-FV区分正常细胞和癌细胞
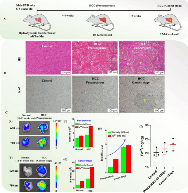
作者进一步研究了QM-FV在用AKT和c-Met流体动力学注射建立的肝细胞癌(HCC)小鼠模型中的成像能力。结果发现探针主要积聚在肝脏中,表明其适用于对HCC小鼠进行成像。与正常小鼠的肝组织相比,处于癌前阶段的HCC肝脏和处在癌变阶段的HCC肝脏荧光强度随着疾病的进展而逐渐增加,表明肝脏中的Fe²⁺含量随着疾病的进展而逐渐增加,这与荧光图像结果一致。并且作者使用亚铁比色分析试剂盒进一步验证了这些发现。

HCC小鼠进行成像
在这项研究中,作者开发了一种双响应近红外探针QM-FV,可以通过两个独立的荧光信号同时监测HCC中的Fe²⁺和粘度。此外,QM-FV还可以区分正常细胞和癌症细胞。值得注意的是,为更好地了解Fe²⁺如何破坏HCC细胞内的粘度,QM-FV用于同时监测铁下垂和顺铂诱导的凋亡过程中的Fe²⁺和粘度。最后,使用QM-FV,研究发现在HCC的癌前阶段,Fe²⁺水平和粘度升高,随着疾病的进展,两者都在逐渐增加。这项工作为研究HCC的粘度和Fe²⁺相关病理过程提供了一种新的有价值的工具。
此外,冯书敏副教授、徐黎副教授等人近期还联合华中师范大学冯国强教授发展了一例可以透过血脑屏障检测帕金森病(PD)模型小鼠大脑中的Cu²⁺含量的近红外(NIR)荧光探针DDAO-Cu。相关成果以“A Novel NIR Fluorescent Probe for Copper(Ⅱ) Imaging in Parkinson’s Disease Mouse Brain”为题发表在国际化学权威期刊Chemical Science上(中科院1区Top,IF:7.6)。第一作者是我校药学院研究生陈建美、徐黎副教授,游秋云教授和冯书敏副教授为第一单位通讯作者。

探针DDAO-Cu检测示意图
在这项工作研究中,设计开发了一种特异性检测铜离子的近红外荧光探针DDAO-Cu。作者利用该探针揭示了鱼藤酮诱导的细胞和斑马鱼PD模型中Cu²⁺含量升高,且探针能穿过血脑屏障,对帕金森病模型小鼠大脑中的Cu²⁺进行成像。这项研究通过系统的成像帕金森模型中的Cu²⁺,为揭示帕金森病与Cu²⁺相关的潜在病理机制提供了重要工具。
以上工作得到了湖北省自然科学基金、国家自然科学基金和湖北省中药资源与化学重点实验室开放项目的资助。