本网讯 近年来,随着化学合成除草剂用量的日益增加,探索和开发新型生物基除草剂是促进农业可持续发展、保护环境、维护人类健康的必要途径。近日,我校药学院刘大会教授团队首次发现强化感植物艾叶其挥发油的植物毒性及除草潜力,通过高压均质法配制剂型稳定的艾叶挥发油水乳剂,分别从培养皿实验、盆栽实验、大田实验多个维度确证了其高效除草活性,并解析了艾叶挥发油水乳剂除草的生理机制和可能的作用靶点。研究成果以“Artemisia argyi essential oil exerts herbicidal activity by inhibiting photosynthesis and causing oxidative damage”发表于农林科学1区Top期刊Industrial Crops & Products。

以下为研究内容:
1 实验设计

2主要实验结果
2.1 艾叶挥发油主要由单萜类化合物组成
GC-MS分析共从艾叶挥发油中鉴定出77种成分,占比98.48%。其中单萜类化合物超过80%,主要包括桉油精(26.08%)、侧柏酮(10.84%)、β-石竹烯(7.46%)、龙脑(5.09%)、樟脑(4.03%)等。
2.2 艾叶挥发油及其水乳剂具有高效的除草活性
培养皿条件下,艾叶挥发油(AEO)在极低的浓度下能够显著抑制稗草、狗尾草、马齿苋、反枝苋的种子萌发和幼苗生长。盆栽实验发现艾叶挥发油水乳剂(AEOAE)在不同施用方式下对杂草均表现出较强的除草活性,但在种子萌发后叶面喷施效果更为显著,除草活性优于草甘膦除草剂(图1)。进一步的大田实验发现AEOAE具有广谱除草活性,能在短时间内对田间多种杂草产生快速触杀作用(图2)。

图1 盆栽试验下的AEOAE除草活性评价

图2 大田试验下的AEOAE除草活性评价
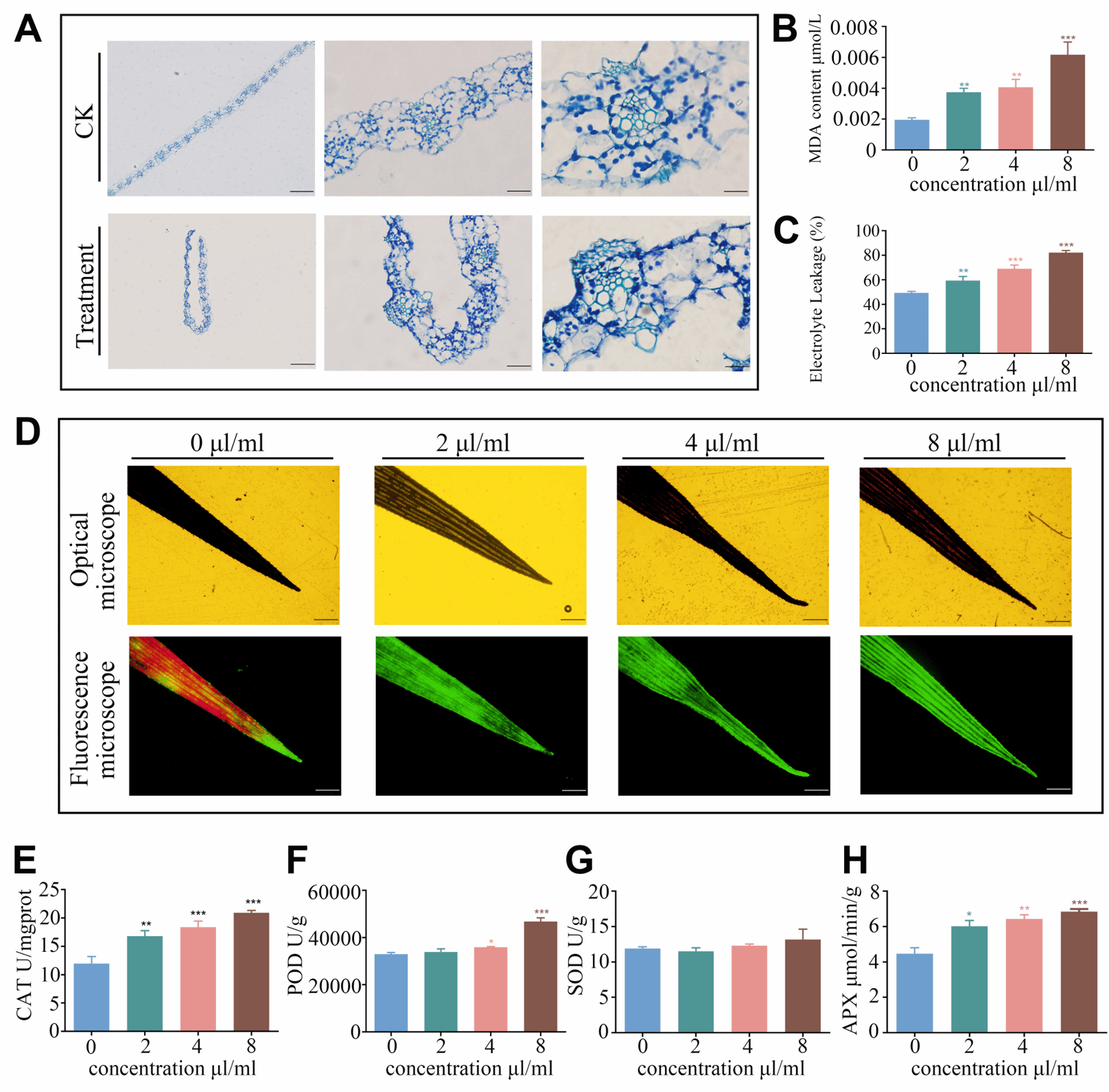
2.3 AEOAE破坏杂草细胞结构和膜系统,并诱导ROS爆发和抗氧化系统失衡
以狗尾草为模式植物,探究了AEOAE发挥除草活性的生理机制。结果表明,AEOAE处理对狗尾草叶片细胞结构造成严重破坏,横切面细胞明显收缩,维管束偏向一侧,细胞层数减少且排列混乱。MDA含量升高并伴随着电解质泄漏增加。此外,DCFH-DA荧光探针法研究发现AEOAE处理后狗尾草叶片ROS含量爆发,酶活研究证明狗尾草叶片抗氧化系统(CAT、POD、SOD、APX)失衡。(图3)

图3 AEOAE发挥除草活性的生理机制
2.4 HPPD可能是艾叶挥发油的主要作用靶点之一
通过分子对接实验鉴定艾叶挥发油中的主要成分与常见除草剂靶标的结合能力,结果表明高含量的5种化学成分均与对羟基苯基丙酮酸双氧化酶(HPPD)具有较高的结合能力(图4)。HPPD调节植物生育酚和质体醌的生物合成,是除草剂的重要靶标。HPPD催化对羟基苯丙酮酸转化为尿黑酸的反应是质体醌合成的关键步骤,而质体醌是八氢番茄红素脱氢酶(PDS)的关键辅酶。因此,一旦HPPD的酶活性受到抑制,植物组织就会因为类胡萝卜素生物合成抑制而出现漂白症状。进一步盆栽实验和大田实验也发现AEOAE能够显著降低多种杂草的类胡萝卜素含量,严重影响杂草的光合作用。艾叶挥发油具有开发为HPPD抑制剂的广阔前景。

图4 艾叶挥发油的主要化学成分与除草剂靶标的分子对接
药学院博士研究生李金鑫和硕士研究生陈红为论文共同第一作者,刘大会教授和苗玉焕讲师为论文共同通讯作者。相关研究得到国家自然科学基金项目(32270391)、湖北省卫健委中医药研究项目(ZY20210032)、国家中医药管理局青年岐黄学者支持项目、现代农业产业技术体系建设专项(CARS-21)、湖北省教育厅高校优秀中青年科技创新团队计划项目(T2021008)资助。
相关链接:
【植物科学最前沿微信公众号】Industrial Crops & Products|湖北中医药大学刘大会教授团队首次发现艾叶挥发油的除草活性并揭示其应用前景